Role: Director of Marketing (Promoted to VP of Operations & Marketing) · Early-stage startup (COVID-era)
Built the brand and UX foundation for a cybersecurity SaaS platform and led go-to-market execution. Created core UX strategy artifacts (journey map, sitemap, user flows), directed UI delivery with an external dev partner, and owned SEO + content growth to generate early inbound interest and investor-ready credibility.
Emphasis on enterprise credibility, structured UX clarity, and SEO-led growth execution.










Synergy InfoSec was an early-stage cybersecurity startup building an enterprise-ready SaaS platform during the COVID market. The priority was fast credibility: a clear brand system, structured messaging, navigable information architecture, and a growth engine that could generate early inbound interest for sales and investor conversations.
Primary Focus
UX strategy, IA, user flows, brand credibility, SEO growth
My Role
Led brand + UX strategy and go-to-market execution, partnered with founder and external dev team

Traffic Growth
Increased site traffic by 300% through SEO, content, and launch execution.
Organic Visits
1,422 organic visits in the first month after launch (reported via analytics).
Investor Readiness
Delivered a credible brand + product story suitable for investor conversations.
Click to view details
Created the brand system and style guide to establish credibility in an enterprise cybersecurity space, enabling consistent execution across marketing direction, product UI, and investor materials.
Click to view details
Developed customer journey scenarios to align messaging and UX decisions to enterprise decision makers, clarifying objections, expectations, and conversion paths.
Click to view details
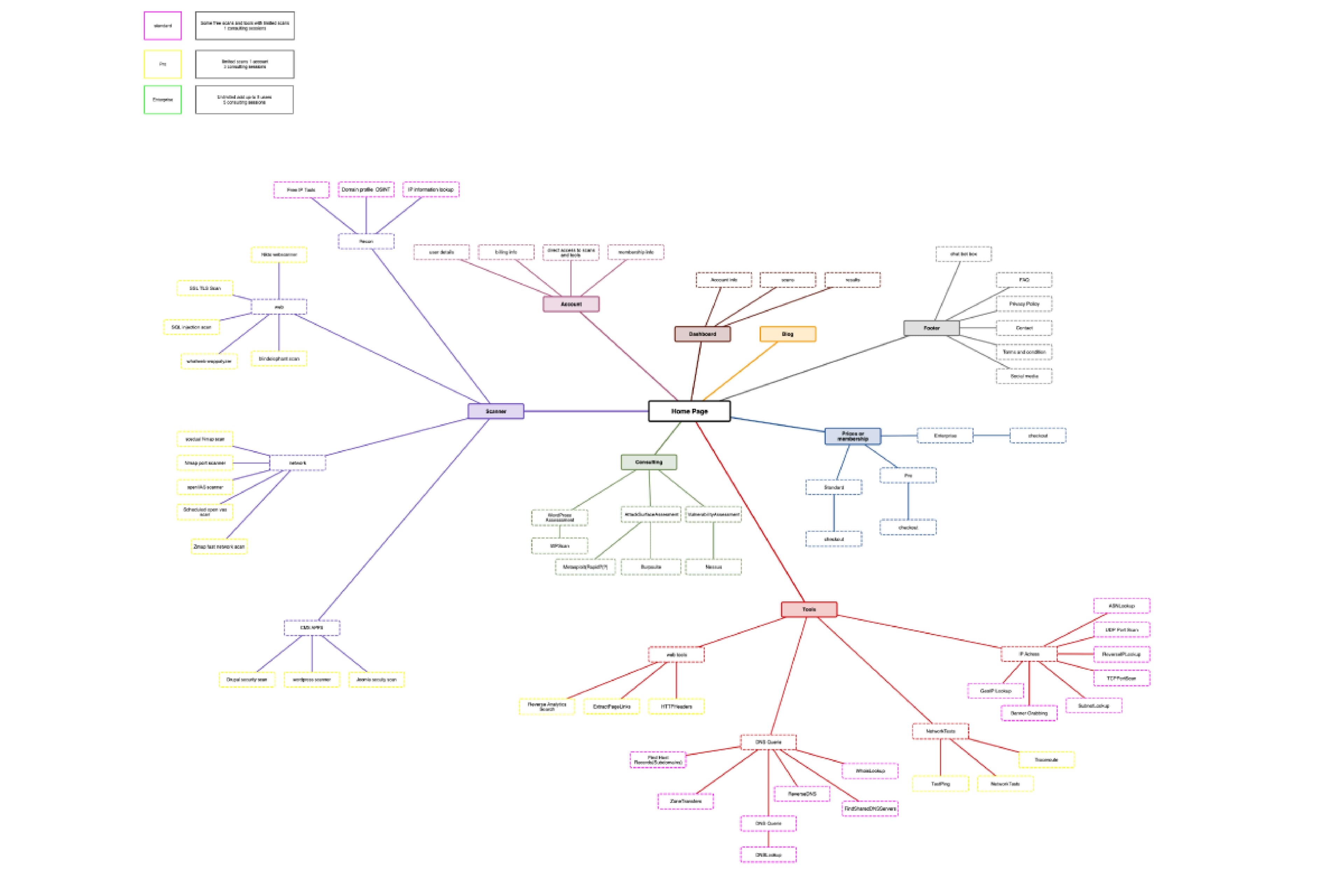
Created the sitemap and information architecture to improve clarity, navigation, and discoverability, supporting a scalable marketing site and platform narrative.
Click to view details
Designed end-to-end user flows for login, trial, plan selection, and dashboard entry to reduce friction and support multiple subscription tiers.
Click to view details
Owned SEO and blogging to increase discoverability, supported by ongoing analytics review and iteration to drive early inbound interest during the COVID market.
Click to view details
Managed an external development team end-to-end with weekly reviews for UI quality, functionality, and progress. Coordinated delivery across content and development, partnered with the founder on priorities, and supported operational execution including AWS-related coordination.
Curated visuals across brand, UX strategy, and growth proof.
Style guide and brand visuals used across touchpoints and investor-ready materials.

Journey mapping, sitemap, and flows used to guide UX direction and platform clarity.



Early growth reporting and analytics evidence supporting launch performance.

I lead brand, UX, and growth systems that help early-stage teams ship credibility fast.
Get in Touch